Trazzos — Infografía / Whitepaper (v0.1)
Visión: Unir a turistas globales con comunidades y artesanos de Colombia mediante un ecosistema Web3 que permite pagos con TRZ, certifica autenticidad y genera beneficios económicos locales.
Resumen Ejecutivo
- Problema: Artesanos y economías informales carecen de visibilidad, herramientas financieras y mecanismos de autenticidad. Turistas buscan experiencias y compras auténticas y trazables con pagos digitales sencillos.
- Solución: Trazzos: marketplace + mapa interactivo + pagos TRZ + certificados NFT + recompensas. On/off-ramp a fiat para máxima adopción.
- Impacto esperado: Aumento de ingresos locales, formalización ligera (recibos digitales), preservación cultural y experiencias confiables para el turista.
Propuesta de Valor
Para Turistas
- Pagos rápidos (tarjeta/Nequi/PSE → TRZ), descuentos y perks.
- Certificados de origen y autenticidad en blockchain.
- Descubrimiento de experiencias únicas (mapa, reseñas, QR en sitio).
Para Comunidades y Artesanos
- Perfil verificado, vitrina global y cobro en TRZ.
- Conversión opcional TRZ→fiat; micro‑avances y pools de incentivos.
- Herramientas de narración (historia, proceso, materiales, territorio).
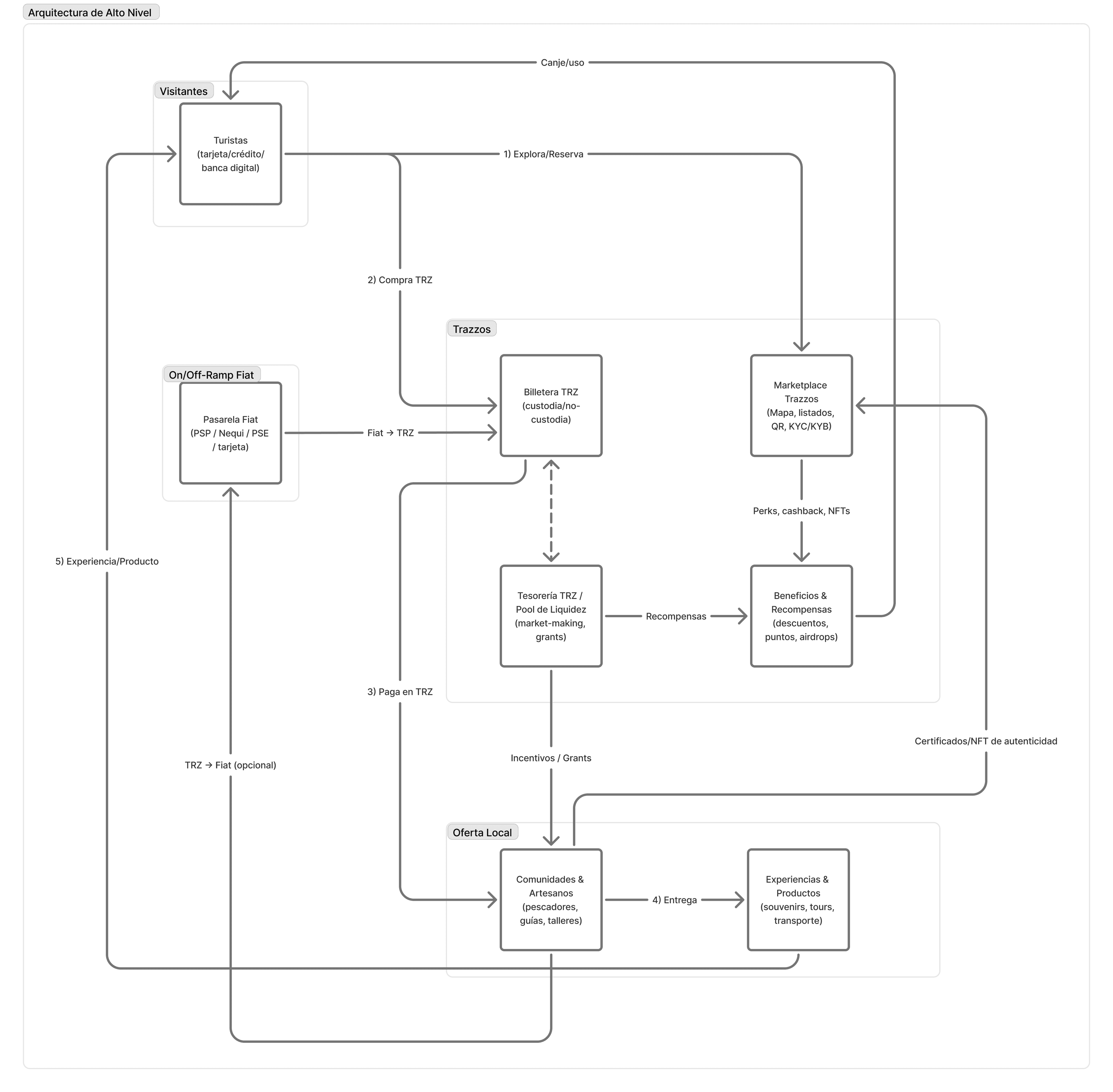
Arquitectura de Alto Nivel

Flujo Económico Paso a Paso
- On‑ramp: Turista paga en fiat (tarjeta/Nequi/PSE) → se emite TRZ a su billetera (custodial o no custodial).
- Descubrimiento: En el mapa, el turista encuentra artesanos/experiencias verificados con geolocalización, fotos, historia y precio en TRZ.
- Pago: Escanea QR (o link) y envía TRZ al artesano. Comisión baja y transparente.
- Autenticidad: El artesano emite NFT de autenticidad (p. ej., CIP‑68) con metadatos (autor, materiales, técnica, territorio, serie) y QR en el producto.
- Recompensas: El marketplace otorga perks (cashback, puntos, airdrops, upgrades de experiencia).
- Off‑ramp opcional: El artesano puede convertir TRZ a fiat (PSP/Nequi/PSE) o reutilizar TRZ en la economía local (transporte, insumos, otros comercios en Trazzos).
- Tesorería: Administra pools de liquidez, incentivos a comercios tempranos y campañas (p. ej., "Mes del Caribe").
Secuencia de Compra Típica
Estado: Documento vivo. Preparado para iteración de diseño, validación legal y pruebas de usuario (turista y artesano).